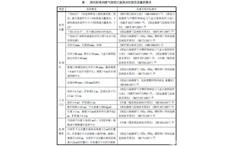
烟气在线监测设备监测口“前6后3”、“前4后2”该如何区分?
2023-10-18 爱体育在线注册,爱体育(中国)
浅谈发电机氢气系统
2023-05-15 爱体育在线注册,爱体育(中国)
为什么建议烟室气体分析仪要装SO2传感器?
2022-08-01 爱体育在线注册,爱体育(中国)
检测技术与仪表六大热工参量变送器
2022-06-11 爱体育在线注册,爱体育(中国)自控
高炉气体分析仪故障事故分析总结知识
2022-05-06 爱体育在线注册,爱体育(中国)自控
工作原理及组成: 热导式气体分析仪的应用范围很广,除通常用来分析氢气、氨气、二氧化碳、二氧化硫和低浓度可燃性气体含量外,还可作为色谱分析仪中的检测器用以分析其他成分。
2022-04-19 KWZK爱体育在线注册,爱体育(中国)
故障现象描述: 二氧化碳分析仪波动,一会跑零下一会指示正常。
2022-03-31 爱体育在线注册,爱体育(中国)