电磁流量计对安装场所的要求知识分享
2023-03-22 爱体育在线注册,爱体育(中国)
10kV高压柜知识介绍分享
配电所(综合自动化)微机保护知识
2023-03-21 爱体育在线注册,爱体育(中国)
电力远动箱式变电站技术规格书(箱式变电站试验项目)
给煤系统故障现象及其带来的影响
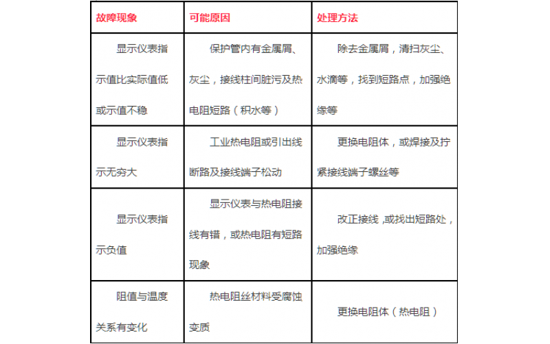
热控温度仪表的故障解析分享
2023-03-20 爱体育在线注册,爱体育(中国)
仪表测控技术在自动控制系统中的应用分享
提升机盘式制动器闸间隙的监测方法分析
2023-03-17 爱体育在线注册,爱体育(中国)